bw必威西汉姆联电子商务专业成立于2002年,电子商务专业现有教师10人,其中在读博士2人,副教授5人,讲师4人,助教1人。其中,3人获省级职业院校骨干教师,3人是院级教学名师、4人获得bw必威西汉姆联优秀教师,双师达到90%。本专业教学团队职称学历结构合理,且具备扎实的专业基础知识和较高的科研能力。电子商务团队教师都有多年的教学经验,在专业建设、课程改革、项目化教学和产教融合等方面取得了丰硕的成果。
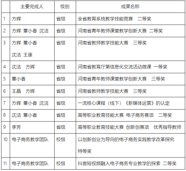
表1:近三年教研室教师完成的教学成果(部分)

近几年电子商务员工取得省职业技能大赛丰硕成果,多名员工参加互联网+创新创业大赛斩获佳绩。员工获得1+X数字营销中级资格证书和电子商务职业技能证书的比例较高。员工就业主要在杭州、义乌、上海、深圳、郑州等地。此外,专升本的比率较高,升入理想中的本科,有不少继续深造,获得研究生学位,在四川、洛阳等地高校从事电商教育。同时,电子商务创业门槛较低,机会多多,实现创业不再是梦。
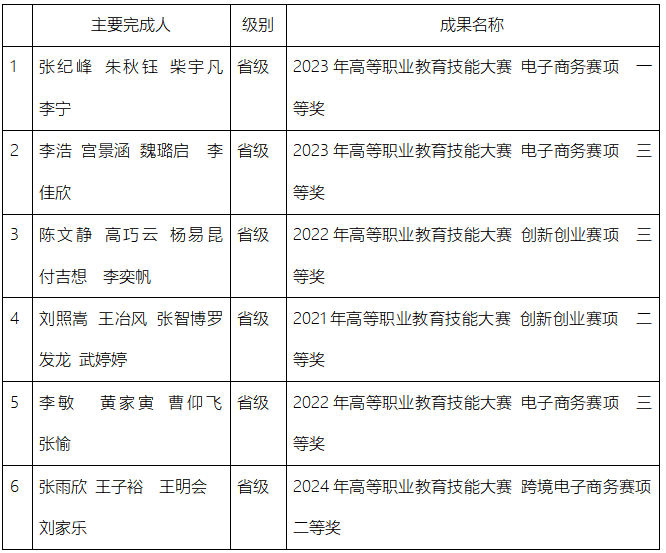
表2:近年职业教育技能大赛获奖情况(部分)

培养目标:本专业面向互联网和相关服务、批发业、零售业等行业的中小企业电子商务、网络销售、跨境营销部门第一线,培养德、智、体、美全面发展,践行社会主义核心价值观,具有一定的文化水平、掌握必备的专业理论知识,具备数据分析能力、网络推广能力、网络运营能力、视觉设计能力、客户服务能力等专业能力,掌握电子商务、网络营销、信息技术、管理学等相关理论知识与技能,面向网络运营、视觉设计、网络客服、网络推广、社交电商、电商平台直播等岗位群,能从事网络运营及行业运营类、视觉设计师、网络客服管理专员、商务数据分析师等工作岗位,培养具有良好职业道德和较强法律意识的高素质技术技能人才。
专业核心能力:电子商务专业毕业生具备数据分析能力、网络推广能力、网络运营能力、视觉设计能力、客户服务能力、团队协作等专业能力。
专业核心课程与主要实践环节:电子商务专业的课程体系由专业基础课、专业核心课和专业选修课组成。对接岗位要求,专业基础课注重培养专业基础知识,专业核心课注重积累岗位知识和电子商务相关实践能力,专业拓展课注重训练电子商务相关技能和职业素养。另外,员工还可通过自主创业、校内实训基地和校外企业实习等多种方式提升专业知识与实践技能。
核心课程包括:《电子商务概论》、《电子商务视觉设计》、《网店摄影》、《网店运营与管理》、《网络营销》、《跨境电子商务》、《新媒体运营》、《直播电商》、《短视频运营》、《网络客户服务》、《电子商务数据分析》、《电子商务文案创作》、《网页设计与制作》等课程。在专业课程教学中,以员工为中心,基于工作过程,采用形式多样的教学方法,开展项目化教学和模块化教学,推进课程教学与企业岗位需求无缝对接。
主要实训环节包括:电子商务综合实训与竞赛,网店运营与管理实训,能力拓展实训,企业全面运营沙盘实战模拟实训,跨境电子商务实训,数字营销实训,短视频运营实训和直播运营实训,商务网页设计与制作,新媒体运营实训等。
丰富多彩的课堂(1)
丰富多彩的课堂(2)
丰富多彩的课堂(3)
实习实训:本专业校内拥有基础实验室、网络营销实训室、ERP实训室、企业全面运营沙盘实战模拟实训室、新媒体实训室,数字营销实训室,直播实训室,在功能上集“教学实训、校企合作、创新创业项目孵化”于一体,最大限度满足员工足够时间的、高质量的、真实环境的专业技能训练。
新媒体实训室
摄影摄像实训
直播间搭建
团队直播实训
本专业有多个稳定的校外实训基地,分别为杭州赢动教育咨询有限公司、义乌吉茂电子科技有限公司、焦作品客网络科技有限公司和焦作塑炎服装有限公司、上海良袁有限责任公司、河南安德在线电子科技有有限公司等。不但能锻炼员工的实践操作能力,还可以在“双11”、 “816”等大促期间与企业开展员工短期实习,构建融“教、学、做”为一体的教学环境。电子商务专业员工毕业后可成为电商运营、新媒体运营、电商主播、视觉营销、客户服务、网络推广、商务数据分析等工作领域的高素质技术技能人才。
员工到中国海燕海外事业部实习跨境运营岗位
毕业生到河南安德在线电子科技有限公司岗位实习
教研室教师赴安德在线开展毕业答辩
就业方向:电子商务专业主要面向传统生产型与服务型公司、电商公司、互联网公司、新媒体公司等,从事营销推广、网店运营管理、客户服务、网站设计、客户关系管理、网络营销、商务数据分析、客户关系管理、广告策划、跨境电子商务、电商活动策划等工作。







教师教学成果证书

一流课程认定文件

员工参加高等职业教育技能大赛






员工参加职业技能大赛部分获奖证书
创业典范:20级电子商务毕业生周训龙